8月18日,beat365鲍宝龙、李云凯团队合作的研究论文“Adaptive loss of shortwave-sensitive opsins during cartilaginous fish evolution”(文章链接:Adaptive loss of shortwave-sensitive opsins during cartilaginous fish evolution | Nature Communications)以精选论文形式发表在国际学术期刊《自然·通讯》(Nature Communications),该项工作发现依赖短波视蛋白的短波光导致视网膜感光细胞的衰老,探究了鲨鱼等软骨鱼类感短波基因丢失的适应性演化机制,揭示了鲨鱼为什么不能感蓝光和紫光的长期谜团。

鲨、鳐等软骨鱼类不能看见蓝色和紫色,目前16种软骨鱼类基因组中都没有发现感蓝光和紫光的视锥视蛋白基因(sws),尤其是鳐形目缺乏代表性物种的全基因组信息,为了全面了解sws基因在软骨鱼类基因组中的演化机制,该研究建立了孔鳐(Okamejei kenojei )和大青鲨(Prionace glauca)的高精度全基因组图谱,发现感短波光的sws基因都丢失,感紫光的sws1和感蓝光的sws2基因丢失伴随了临近基因的复杂重排。

利用基因编辑技术分别敲除感蓝光的sws2和感紫光的sws1,建立斑马鱼缺失突变系sws2-/- 和sws1-/-,分别用蓝光和紫光照射,相比野生型斑马鱼,短波光照射sws敲除斑马鱼视网膜感光层的厚度和细胞数目都增加了,衰老标记基因和蛋白的表达都下调了,表明短波光是通过SWS诱导感光细胞衰老,导致视网膜细胞数量变少,视网膜变薄。

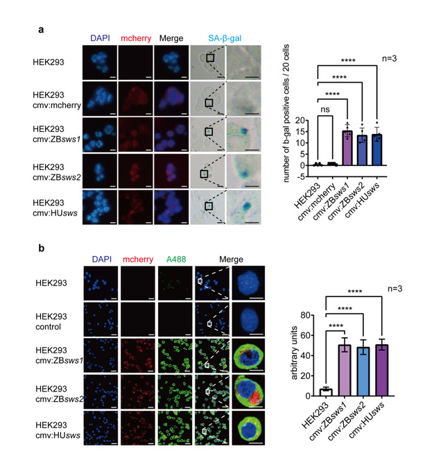
进一步在人细胞系中过表达斑马鱼的sws1和sws2基因以及人sws基因,β-半乳糖苷酶活性和细胞衰老标记蛋白p16免疫组化均显示短波光照射通过SWS加剧细胞的衰老。

最原始的脊椎动物圆口类有sws1和sws2,为什么软骨鱼类都丢失呢?这是因为从软骨鱼类开始演化出反光膜(tapetum lucidum),又称“照膜”,可以使光线反射回视网膜,增强感光能力,也会加剧短波光对眼睛感光细胞的衰老,导致视网膜损伤。现生软骨鱼类大多数生活在光谱比较丰富的近海和海洋上层,软骨鱼类选择通过丢失SWS减少近海强烈的短波光对眼睛的损伤,又可以通过保留LWS或RH2视蛋白来具备感受红光或黄绿光的能力,因此,鲨鱼等软骨鱼类sws基因的丢失,不是人们熟悉的性状退化的基因丢失,而是一种适应性演化丢失,支持“less-is-more”的演化假说。

年龄相关性黄斑变性(age-related macular degeneration,AMD)导致视力急剧下降,甚至失明,给患者的生活带来极大的困扰,是老龄化社会中不容忽视的眼科疾病问题,2040年全球AMD患者数量预计将达到2.88亿例。视网膜感光层变薄,是人类年龄相关黄斑变性的早期标志,人类存在感蓝光等短波光的SWS,虽然眼睛没有反光膜,但这种导致感光细胞的衰老随着时间积累会导致视网膜变薄,从而引发黄斑变性,因此,本研究揭示的短波光损伤新机制给人类AMD病理产生提供了重要启示。
论文第一单位为beat365中文唯一官网,beat365中文唯一官网张博、冯毅栋,青岛华大吕美琪是文章共同第一作者,beat365中文唯一官网鲍宝龙、李云凯教授、南方海洋科学与工程广东省实验室(湛江)赵娜研究员、青岛华大张要磊博士为本文通讯作者。成果的取得,得益于学校水产双一流学科、上海市“水生生物多样性保护与利用”重点创新团队和上海市“远洋渔业科学与技术”战略创新团队等的支持。今后将在此发现的基础上,进一步开展硬骨鱼类感短波光视锥视蛋白基因的适应性进化研究,为利用光谱开展鱼类的保护和利用服务。
(供稿:水产与生命学院)